ข้อมูลเกี่ยวกับหน่วยงาน

| ชื่อหน่วยงาน : | สำนักงานปศุสัคว์จังหวัดระนอง |
| ที่อยู่ : | 6/7 ถ.ลุวัง ต.เขานิเวศน์ อ.เมืองระนอง จ.ระนอง 85000 |
| E-mail : | |
| โทรศัพท์ : | 07 7812 225 |
| โทรสาร : | 07 7811 092 |
อำนาจหน้าที่
ภารกิจ / หน้าที่องค์กร
1. ดำเนินการตามกฎหมายว่าด้วยโรคระบาดสัตว์ กฎหมายว่าด้วยการบำรุงพันธุ์สัตว์ กฎฟหมายว่าด้วยการควบคุมคุณภาพอาหารสัตว์ กฎหมายว่าด้วยสถานพยาบาลสัตว์ กฎหมายว่าด้วยโรคพิษสุนัขบ้า กฎหมายว่าด้วยการควบคุมการฆ่าสัตว์และจำหน่ายเนื้อสัตว์ และกฎหมายอื่นที่เกี่ยวข้อง
2. ดำเนินการเกี่ยวกับสุขภาพสัตว์ การผสมเทียม สุขอนามัย และสิ่งแวดล้อมด้านการปศุสัตว์
3. ศึกษา วิเคราะห์ วิจัย พัฒนา ประยุกต์ ส่งเสริม และถ่ายทอดเทคโนโลยีทางวิชาการด้านการปศุสัตว์
4. กำกับ ดูแล ให้คำปรึกษา และสนับสนุนการปฏิบัติงานของสำนักงานปศุสัตว์อำเภอ
5. ปฏิบัติงานร่วมกับหรือสนับสนุนการปฏิบัติงานของหน่วยงานอื่นที่เกี่ยวข้องหรือที่ได้รับมอบหมาย
ยุทธศาสตร์และแผนปฎิบัติราชการ
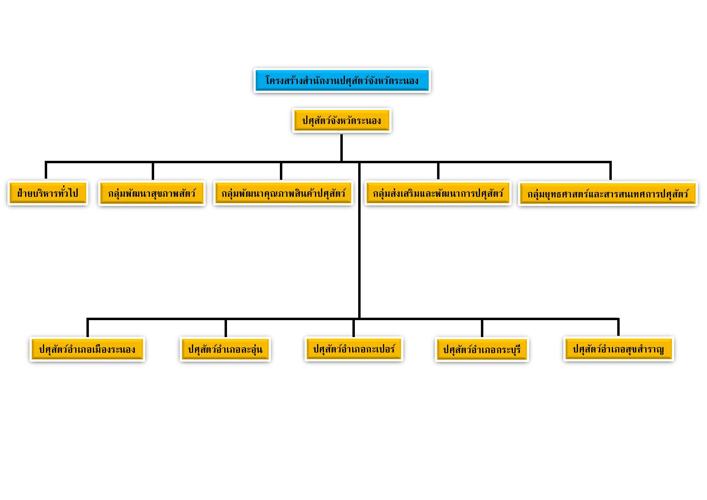
โครงสร้างหน่วยงาน

ทำเนียบผู้บริหาร
| ชื่อ - สกุล | พ.ศ. |
| นายวิเชียร ทองใบ | 2498 - 2516 |
| นายสุธรรม พิลาศจิตร | 2519 - 2521 |
| นายวิเชียร พวงรินทร์ | 2521 - 2524 |
| นายนิกรม จันทโรจวงศ์ | 2524 - 2527 |
| นายกมล คณฑีวงษ์ | 2527 - 2530 |
| นายณรงค์ ศิรินทราเวช | 2530 - 2532 |
| นายเฉลิมชัย รุจิราวงศ์ | 2533 - 2534 |
| นายพิชัย นาคพุ่ม | 2534 - 2535 |
| นายศรัณย์ ภิรมย์ไชย | 2535 - 2537 |
| นายวัชร์วิศว์ อิฐรัตน์ | 2537 - 2539 |
| นายสุกรี บุญสวัสดิ์ | 2539 - 2542 |
| นายอรรถพร เทพยา | 2542 - 2548 |
| นายวิสิทธิ์ ลักษณิยานนท์ | 2548 - 2551 |
| นายสมเกียรติ รุ้งพราย | 2551 - 2552 |
| นายสมยศ อินทรพิน | 2553 - 2553 |
| นายเกษตร สุวรรณเพชร | 2554 - 2557 |
| นายเพิ่มพร ฉายเพิ่มศักดิ์ | 2557 - 2559 |
| นายเดชา จิตรภิรมย์ | 2559 - 2560 |
| นายธงชัย หนังสือ | 2560 - 2562 |
| นายสุชาติ มูลสวัสดิ์ | 2562-2563 |
| นายณธกร ทองจีน | 2563-2563 |
| นายอนุรักษ์ ถาบุตร | 2564-2566 |
| นายพีรศักดิ์ ไชยแสงชนะ | 2567-2568 |
| นายสุกิจ ประทุมชัย | 2568 - ปัจจุบัน |
ทำเนียบบุคลากร

นายสุกิจ ประทุมชัย
ปศุสัตว์จังหวัดระนอง
|
:: ฝ่ายบริหารทั่วไป :: | |||||
|
(ว่าง) หัวหน้าฝ่ายบริหารทั่วไป | |||||
|
นางนิชาภา สินธม เจ้าพนักงานการเงินและบัญชีชำนาญงาน |
นางสาวณัฐวรรณ ตันวิวัฒนกุล นักจัดการงานทั่วไป | นายกิติศักดิ์ ไวศยะ พนักงานขับรถยนต์ |
นางสาวอนงค์นาถ เต็มพร้อม จ้างเหมาบริการ | ||
|
:: กลุ่มยุทธศาสตร์และสารสนเทศพัฒนาปศุสัตว์ :: | ||||
|
นายพงษ์ศักดิ์ คุณพระวงค์ หัวหน้ากลุ่มยุทธศาสตร์และสารสนเทศการปศุสัตว์ | ||||
|
(ว่าง) เจ้าพนักงานสัตวปฏิบัติการ |
นายภัทรวิทย์ ช่วยชะนะ เจ้าหน้าที่ระบบงานคอมพิวเตอร์ | นายภาณุพงศ์ พึ่งแย้ม เจ้าพนักงานสัตวบาล | ||
|
:: กลุ่มพัฒนาสุขภาพสัตว์ :: | ||||
|
นายจิรเดช ลาภขุนทด หัวหน้ากลุ่มพัฒนาสุขภาพสัตว์ | ||||
|
นางสาวนันทิกานต์ หนูรักษ์ นายสัตวแพทย์ปฏิบัติการ |
นางสาวศิริวรรณ ฤทธิเดช เจ้าพนักงานสัตวบาล |
นายอภิศักดิ์ ชิตศักดิ์สกุล พนักงานผู้ช่วยปศุสัตว์ | ||
|
:: กลุ่มคุณภาพสินค้าปศุสัตว์ :: | ||||
|
นางสาวจินตนา ตันเวชศิลป์ หัวหน้ากลุ่มพัฒนาคุณภาพสินค้าการปศุสัตว์ | ||||
|
นางสาวพิมพ์ชนก ไทรงาม เจ้าพนักงานสัตวบาลปฏิบัติงาน |
นายอักษรศิลป์ แป๊ะดำ นักวิชาการสัตวบาล |
นายสุรชัย ทำทอง เจ้าพนักงานสัตวบาล | ||
|
:: กลุ่มพัฒนาเทคโนโลยีการปศุสัตว์ :: | ||||
| นางสาวภมรินทร์ โชคสุทินสกุล หัวหน้ากลุ่มส่งเสริมและพัฒนาการปศุสัตว์ | ||||
|
(ว่าง) เจ้าพนักงานสัตวบาลปฏิบัติการ
| ||||
ทำเนียบปศุสัตว์อำเภอ

นายสุกิจ ประทุมชัย
ปศุสัตว์จังหวัดระนอง
|
:: ปศุสัตว์อำเภอเมืองระนอง:: | ||||
|
ว่าง ปศุสัตว์อำเภอเมืองระนอง | ||||
|
นางสาววรรณี แสงใสศรี เจ้าพนักงานสัตวบาล |
นางปริชาติ อักษรแป้น จ้างเหมาบริการ | |||
|
:: ปศุสัตว์อำเภอละอุ่น :: | ||||
|
ว่าง ปศุสัตว์อำเภอละอุ่น | ||||
|
นายอนุรักษ์ แซ่กั้ง จ้างเหมาบริการ | ||||
|
:: ปศุสัตว์อำเภอกะเปอร์:: | ||||
|
ว่าง ปศุสัตว์อำเภอกะเปอร์ | ||||
|
นายครรชิต นาคแก้ว เจ้าพนักงานสัตวบาล |
นางสาวปริชาติ อักษรแป้น จ้างเหมาบริการ | |||
|
:: ปศุสัตว์อำเภอกระบุรี:: | ||||
|
นายพิชัย ภูมิสถาน ปศุสัตว์อำเภอกระบุรี | ||||
| นางสาวณัฐณิชา เลาห์ประเสริฐ นักวิชาการสัตวบาล |
นายธีระเทพ ชัยวิสูตร เจ้าพนักงานสัตวบาล |
นายภาณุพงศ์ ธนบัตร จ้างเหมาบริการ | ||
|
:: ปศุสัตว์อำเภอสุขสำราญ :: | ||||
|
ว่าง ปศุสัตว์อำเภอสุขสำราญ | ||||



























กระทรวงเกษตรและสหกรณ์
กรมปศุสัตว์